伟德国际(bevictor)官方网站-源自英国始于1946

bv1946伟德
  • 首页
  • 关于bv1946伟德
    • 资质荣誉
    • 宣传视频
  • 新闻中心
  • 党群工作
    • 党组活动
    • 党组织介绍
    • 群团组织
  • 重大项目
  • 招聘信息
    • bv1946伟德招聘
  • 公示公告
  • 阳光招采
  • 纪检监督
  • 联系我们
首页
>
阳光招采
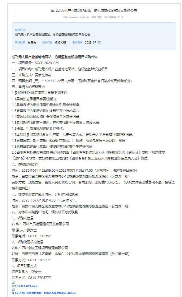
成飞无人机产业基地地面站、拖机道基础设施项目采购公告
时间:2023-07-11
发布:
浏览:595次

上一条 : 成飞无人机产业基地地面站、指机道基础设施项目成交公告
下一条 : 自贡航空产业园中小企业创业园标准化厂房(一期)室外围墙工程成交公告
新闻推荐
更多>>
bv1946伟德集团对在建项目开展节前安全生产专项检查 为切实防范化解在建项目领域安全风险,保障项目一线人员生命财产安全,确保平安过节。12月31日,bv1946伟德公司组织节前安全生产专项检查。
  • ·  bv1946伟德集团加快推进人才公寓项目二期方案工作
  • ·  2025年bv1946伟德集团项目资金申报和土地划拨工作圆满收官
  • ·  自贡通航机场发展有限公司与自贡市气象局签订低空运行数据接入服务协议
  • ·  自贡通航机场新增甚高频地空通信系统筑牢低空飞行通信安全防线
  • ·  2025年bv1946伟德公司地方专项债券项目申报工作取得显著成果
  • ·  自贡机场联合中航无人机成功开展“1212” 综合应急救援演练
0813-3304095
四川省自贡市自贡航空产业园区灯塔路1号
  • 网站首页
  • 关于bv1946伟德
  • 新闻中心
  • 党群工作
  • 重大项目
  • 招聘信息
  • 公示公告
  • 阳光招采
  • 纪检监督
  • 联系我们
搜索查找
Copyright © 2023-2026 bv1946伟德 All rights reserved, 蜀ICP备2023012939号 技术支持:四川百信智创科技有限公司