bv1946伟德零星项目施工单位储备库邀请公告
时间:2025-05-08
发布:
浏览:956次

 

                                                                                                                          投标邀请 


四川众智汇强工程项目管理有限公司受bv1946伟德委托,拟通过公开招标方式对bv1946伟德零星项目施工单位储备库进行采购,现以公告方式邀请符合本次要求的投标人参加响应。

一、项目概况与招标范围

1.项目名称:bv1946伟德零星项目施工单位储备库。

2.项目编号:ZZHQ-2025-011

3.招标范围:2025-2026年度bv1946伟德招标人委托的零星项目施工单位储备库服务,负责总费用不超过20万元(不含)的零星项目。

4.服务期限:一年。

二、投标人资格要求

1.在中华人民共和国境内注册的独立法人企业;

2.具有良好的商业信誉和健全的财务会计制度;

3.具有履行合同所必须的设备和专业技术能力;

4.具有依法缴纳税收和社会保障资金的良好记录;

5.2022年1月1日至今,在“信用中国”内未列入严重违法失信业名单(黑名单)信息,经营活动中没有重大违法违规记录。2022年1月1日至今,未被bv1946伟德列入不良供应商。

6.特定资格要求:

(1) 具有国家建设行政部门核发的建筑工程施工总承包二级及以上资质或市政公用工程施工总承包二级及以上资质。

(2) 具有国家建设行政部门核发的有效的安全生产许可证。

7.中标人不得分包或转包。

8.本项目不接受联合体投标。

三、招标文件的获取

1.报名时间:2025年5月9日至2025年5月15日(法定公休日、法定节假日除外);

2.报名方式:网上报名,请将报名资料传至zzhq0963@163.com;联系人:周先生,联系方式:0813-3220963。(文件售出后费用不退,报名资格不能转让)。

3.资料费:人民币400.00元/份。

4.在领取招标文件前办理报名费(特别注意:请在备注栏填写公司全称及项目名称简称报名费)。

 

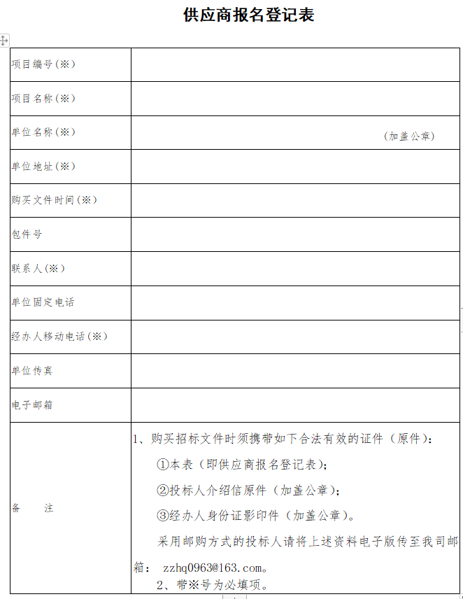
5.报名时应提供下述资料并加盖投标人公章:

(1)供应商报名登记表加盖公章;

(2)营业执照影印件加盖公章;

(3)单位介绍信原件(应包含项目名称、项目编号、联系人姓名、联系电话等内容)加盖公章;

(4)经办人身份证影印件加盖公章。

供应商报名登记表

 

6.招标文件收到后不得转让。

四、开标时间、地点及递交投标文件截止时间、地点:

开标时间(即投标文件截止时间):2025年5月29日09时30分(北京时间)逾期递交的,恕不接纳,视为未投标,本项目不接受邮寄投标。

开标地点(即递交投标文件截止地点):bv1946伟德会议室。

五、发布公告的媒介

本次投标邀请同时在四川招投标网及bv1946伟德官网上以公告形式发布。

六、联系方式

招标人:bv1946伟德

地址:四川省自贡市贡井区航空产业园区灯塔路1号

联系人:曾老师

电话:0813-3216079

招标代理机构:四川众智汇强工程项目管理有限公司

地址:四川省自贡市沿滩区卫坪街道玉川路1号2楼

联系人:周先生

电话:0813-3220963


邀请公告.DOCX